太阳集团城娱8722
切换导航
首页
太阳概况
学院简介
现任领导
组织机构
师资队伍
杰出人才
教职员工
师资力量
校外导师
科学研究
科研团队
科研成果
科研平台
创新平台
人才培养
本科生教育
研究生教育
工程教育认证
山东省食品工程训练中心
关工委工作
太阳集团
国际化合作
产学研合作
社会实践
党建思政
党建工作
工会(妇委会)工作
学团工作
校友工作
食品行业校友会
校友企业介绍
校友风采
通知公告
通知公告
社会服务
学院动态
党建思政
首页
>
导航栏目
>
通知公告
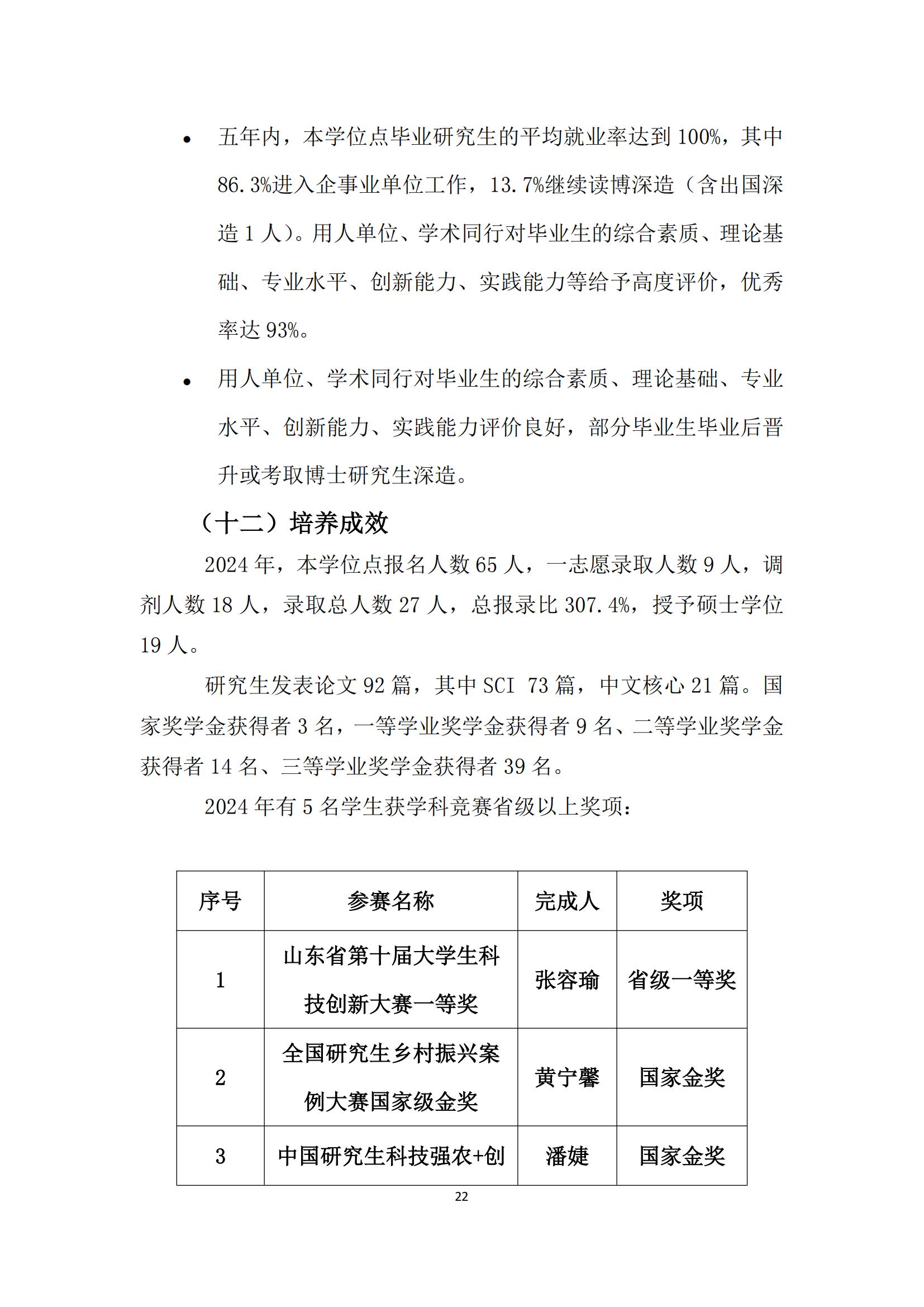
学位授权点建设年度报告(2024年)
2025-02-05 16:52:47
作者:太阳集团城娱8722
来源:
太阳集团城娱8722
浏览数:0
上一篇:
学位授权点建设年度报告(2024年)
下一篇:
关于第十届全国大学生生命科学竞赛(创新创业类)校赛报名通知
鲁ICP备13028537号-5
鲁公网安备 37021402000104号
青岛市互联网违法信息举报中心